AgroFoodPark – Creating Food Futures together

Der AgroFoodPark ist ein Netzwerk führender Akteur*innen aus dem Agronomie- und Lebensmittelsektor im Raum Bern, das Start-ups und KMUs bei der Weiterentwicklung von Innovationsprojekten unterstützt und dadurch einen wichtigen Beitrag zur Transformation des Ernährungssystems leistet.

Von der Idee bis zur erfolgreichen Etablierung am Markt: Der AgroFoodPark unterstützt Innovationsprojekte von Start-ups und KMUs mit einer vielfältigen Infrastruktur, starken Netzwerken und umfangreichen Forschungs- und Entwicklungskompetenzen.

Das Netzwerk vereint mit der BFH-HAFL, Sproudz, dem RegioFood Hub sowie Swiss Food Research starke Partner mit einem umfangreichen Bündel an Kompetenzen, um auf individuelle Bedürfnisse einzugehen.

Unsere Dienstleistungen

Start-ups oder KMUs haben innovative Ideen, stehen aber oft vor technologischen oder fachlichen Herausforderungen. Genau hier setzt der AgroFoodPark an. In jeder Entwicklungsphase stehen Expertise und Infrastruktur zur Verfügung, um Ideen voranzubringen – unabhängig und flexibel.

Das AgroFoodPark-Netzwerk bietet ein breites Leistungsangebot – von Forschung und Entwicklung über Prototypenentwicklung, Skalierungsmöglichkeiten bis hin zu Testmärkten. Dank der Kombination aus akademischer Expertise und privatwirtschaftlichem Know-how ist der AgroFoodPark der ideale Partner für Unternehmen, die innovative, nachhaltige Lösungen für Lebensmittel der Zukunft entwickeln möchten.

Wie bietet der AgroFoodPark Unterstützung?

Dienstleistungen im Detail

Rohstoffe bilden die Grundlage jedes Lebensmittelprodukts und beeinflussen massgeblich Qualität, Geschmack, Nährwert und Verarbeitbarkeit. Die gezielte Auswahl, Bewertung und Kombination geeigneter Rohstoffe ist daher ein erster zentraler Schritt in der Produktentwicklung. Gleichzeitig spielen Nachhaltigkeit, Verfügbarkeit und rechtliche Anforderungen eine immer grössere Rolle bei der Rohstoffbeschaffung. Wir sind Ihr Partner in Bezug auf die Beschaffung von Rohstoffen vor allem für pflanzliche und regionale Lebensmittel  in konventioneller wie Bio-Qualität,  dem Transport und auch der Lagerung. Unsere Unterstützung umfasst:

  • Beratung bei Sortenwahl und Anbau, Unterstützung bei Anbauversuchen
  • Beschaffung von Saatgut
  • Transport/Lagerung von Rohstoffen, Nacherntetechnologie

Die Produktentwicklung eines Lebensmittels deckt viele Facetten ab und ist meist ein sehr iterativer Prozess: Testprodukte werden hergestellt und ständig im Projektteam verkostet, Rückmeldungen wieder in die Rezepturen eingearbeitet. Daneben fliessen Daten aus der Marktforschung sowie lebensmittelrechtliche und Zulassungsfragen mit ein. Ziel der Produktentwicklung ist die Weiterentwicklung eines Prototyps hin zu einem marktfähigen Produkt, wobei bereits die gewerbliche oder industrielle Skalierbarkeit mit angedacht wird. Wir unterstützen bei

  • Zugang zu geteilten Test- und Produktionsküchen
  • Rezepturentwicklungen sowohl im Labor- als auch Küchenmassstab
  • ersten Marktabklärungen
  • Zulassungsfragen und lebensmittelrechtlichen Aspekte

Mit dem Prototyping wird die Idee greifbar. Prototyping im Lebensmittelbereich dient dazu, erste Produktideen schnell und kreativ umzusetzen und  u.a. sensorisch zu testen. Es ermöglicht, neue Rezepturen, Zutatenkombinationen oder Zubereitungstechniken auszuprobieren, ohne sich sofort auf eine finale Version festzulegen. So lassen sich frühzeitig Verbraucherfeedback einholen und wertvolle Erkenntnisse für die weitere Produktentwicklung gewinnen. Hier bieten wir Hand bei der

  • Bereitstellung von Infrastruktur im Labor- oder Küchenmassstab
  • Unterstützung durch Innovationsmanufaktur zur schnellen Rezepturverbesserung in Verbindung mit sensorischen Feedbacks

Die Prozessentwicklung ist ein zentraler Faktor, um einen Prototyp oder ein Produkt in der Frühphase in ein marktfähiges, ökonomisch relevantes Lebensmittel weiterzuentwickeln. Sie ist entscheidend, um neue Produkte effizient, sicher und in gleichbleibender Qualität herzustellen. Im Rahmen einer Prozessentwicklung werden technologische, sensorische, wirtschaftliche und lebensmittelrechtliche Aspekte miteinander verbunden. Hier sind wir kompetent bei der

  • Transferierung von Herstellungsprozessen aus dem Labor-/Küchenmassstab in industriell skalierbare Prozesse
  • Design und Optimierung einzelner Verarbeitungsschritte
  • Erarbeitung stabiler Herstellungsprozesse sowie Identifikation kritischer Parameter im Herstellungsprozess
  • Abschätzung mikrobieller Herstellungsrisiken/HACCP

Produkttests im Lebensmittelbereich sind ein zentraler Bestandteil der Produktentwicklung und Qualitätssicherung. Sie helfen dabei, sensorische Eigenschaften wie Geschmack, Geruch und Textur objektiv zu bewerten und sicherzustellen, dass ein Produkt den Erwartungen der Zielgruppe entspricht. Durch gezielte Tests lassen sich Schwachstellen frühzeitig erkennen und gezielt verbessern – noch bevor das Produkt in den Handel gelangt. Wir unterstützen bei

  • Professionellen sensorischen Feedbacks zu Produkten durch geschulte Prüfer*innen (z.B. objektive sensorische Bewertungen oder Benchmarkvergleiche)
  • Produkttests mit Konsument*innen (u.a. Sensoriklabor, Mensen)
  • Testing- & Tasting-Formaten des RegioFood Hub
  • Feedbacks von professionellen Köch*innen zur Verwendbarkeit im Gastro-Umfeld

Produktion im Lebensmittelbereich umfasst die handwerkliche oder industrielle Herstellung von Produkten in hoher Qualität und in grossem Massstab. Sie stellt sicher, dass die entwickelten Produkte effizient, sicher und wirtschaftlich produziert werden können. Dabei sind Faktoren wie Prozessoptimierung, Qualitätskontrolle, Skalierbarkeit und Ressourcenschonung entscheidend, um eine konstante Produktqualität und die Einhaltung gesetzlicher Vorschriften zu gewährleisten. Wir unterstützen durch

  • Zugang zu Produktions- und Lagerinfrastruktur (u.a. Produktionsküchen, hochschulische Pilot- und kleinindustrielle Produktionsinfrastruktur)
  • Lohnproduktion im industriellen Massstab, insbesondere für vegetarisch/vegane Produkte, Riegel, Snacks und Kaffeespezialitäten
  • Rezepturoptimierungskompetenz
  • Technologisches Know-how im industriellen Umfeld
  • Kompetenz bei Fragen zur Haltbarkeit und Qualitätssicherung

Forschung und Wissenstransfer spielen eine zentrale Rolle im Innovationsprozess. Durch die enge Zusammenarbeit zwischen Wissenschaft und Praxis können neueste Erkenntnisse aus der Forschung schnell in anwendbare Lösungen überführt werden. So entstehen Impulse für neue Produkte, effizientere Prozesse und nachhaltige Geschäftsmodelle. Über das FASTER-Programm der BFH-HAFL bieten wir

  • Zugang zur BFH-HAFL Forschungsinfrastruktur (Labore, grosses Pilotanlagenumfeld)
  • Forschungskompetenz der BFH-HAFL vor allem im Bereich der Prozessentwicklung, der Materialwissenschaften sowie im Bereich der Biokonversion/Fermentation
  • Zugang zu BFH-HAFL Ressourcen zur Initiierung einer Forschungs- und Entwicklungszusammenarbeit
  • Zusammenarbeit mit Studierenden

Testmärkte sind ein wichtiges Instrument, um neue Lebensmittelprodukte unter realen Marktbedingungen zu erproben. Sie liefern wertvolle Erkenntnisse über das Kaufverhalten, die Akzeptanz beim Verbraucher sowie über mögliche Optimierungspotenziale vor der breiten Markteinführung. Durch gezielte Tests lassen sich Risiken minimieren und die Erfolgschancen deutlich steigern. Wir bieten

  • Expert*innen-Feedback aus Forschungs- und Praxisumfeld zur Gesamtbewertung des Produkts.
  • Konsument*innenfeedback im realen Umfeld (z.B. in Quartierläden, Mensen oder Gastronomiebetrieben).
  • Köch*innenfeedback zur Zubereitbarkeit, Handhabung und Robustheit des Produkts im professionellen Küchenumfeld.
  • Erhebung qualitativer und quantitativer Daten, wie Absatzentwicklung, Preisakzeptanz und Kaufverhalten.

Nach einer erfolgreichen  Entwicklung und Testphase unterstützen wir aktiv beim konkreten Markteintritt – sowohl in der Region Bern als auch bei einer schweizweiten Skalierung. So ermöglichen wir Foodpreneuren, ihre innovativen Produkte rasch und nachhaltig auf den Markt zu bringen. Konkret bieten wir:

  • Zugang zu unserem Netzwerk von Foodcoops, Quartierläden, Bio-Läden sowie Gastronomen und der Gemeinschaftsverpflegung.
  • Potenzielle direkte Listungsmöglichkeiten bei unseren Partnern

AgroFoodPark – Creating Food Futures together

Im AgroFoodPark finden Start-ups und KMUs aus dem Agronomie- und Lebensmittelsektor die einzigartige Möglichkeit, ihre Ideen von der ersten Konzeptphase bis zur Markteinführung zu realisieren.

Dank einer bedarfsgerechten, modularen Dienstleistungsstruktur erhalten Unternehmen genau die Unterstützung, die sie benötigen. Durch diese gezielte Kooperation lassen sich Kosten reduzieren und die wirtschaftliche Nachhaltigkeit von Innovationen steigern. Gleichzeitig erhöht das Baukastenprinzip die Qualität und Geschwindigkeit der Entwicklung.

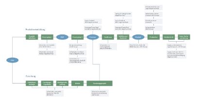
Von der Idee auf den Markt

AgroFoodPark BFH-HAFL Prozess Bild vergrössern


 

Gemeinsam starten

Interessierte Start-ups und KMUs können sich direkt über unsere allgemeine E-Mailadresse melden. In einem ersten Gespräch werden grundlegende Aspekte wie Vertraulichkeit und Sensibilitäten geklärt. Anschliessend wird geprüft, welche Form der Unterstützung am besten zum Projekt passt. Wichtig: Die Idee bleibt stets im Besitz derjenigen, die sie einbringen. 

Team AgroFoodPark

Ursula Kretzschmar AgroFoodPark

Ursula Kretzschmar

Fachbereichsleiterin FSM, BFH-HAFL
Koordination AgroFoodPark

Expertise: nachhaltige Verarbeitung, nationales und internationales Lebensmittelrecht

Christoph Denkel AgroFoodPark

Christoph Denkel

Forschungsgruppenleiter, BFH-HAFL
Koordination FASTER

Expertise: Lebensmittelverfahrenstechnik, Proteine, Nebenstromverarbeitung, Strukturierung

Ulrike Brämswig AgroFoodPark

Ulrike Brämswig

Dozentin Wirtschaft, BFH HAFL

Expertise: Market & Consumer Insights, Business Development, Stakeholdermanagement

 

 

Michel Nick AgroFoodPark

Claude Winter

Geschäftsführer Sproudz AG

Expertise: Startup-Förderung, Food Innovation, Rohstoffe & Food Processing, Netzwerk

 

Matthias Tobler AgroFoodPark

Matthias Tobler

Co-Founder & Field Catalyst RegioFood Hub

Expertise: Innovationsprozesse, Startup-Coaching, Organisations- und Ökosystementwicklung

Lukas Aeschlimann AgroFoodPark

Lukas Aeschlimann

Co-Founder & Field Catalyst RegioFood Hub

Expertise: Nachhaltige Ernährungssysteme, Netzwerk, Protein Transition, Co-Founder (Startup & NGO)